资讯中心

通知公告

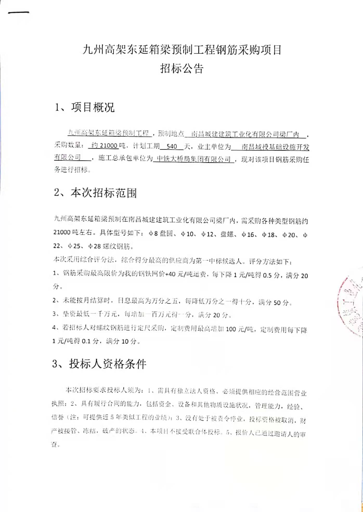
九洲高架东延箱梁预制工程钢筋采购项目
来源:必赢亚州242.net集团  作者:阳光平台日期:2021-10-27

1、项目概况

  九州高架东延箱梁预制工程 ,预制地点  必赢亚州242.net建筑工业化有限公司梁厂内  ,采购数量: 21000吨,计划工期  540  天,业主单位为   南昌城投基础设施开发有限公司   ,施工总承包单位为 中铁大桥局集团有限公司 ,现对该项目钢筋采购任务进行招标。

2、本次招标范围

九州高架东延箱梁预制在必赢亚州242.net建筑工业化有限公司梁厂内,需采购各种类型钢筋约21000吨左右。具体型号如下:φ8盘圆、φ10、φ12、盘螺、φ16、φ18、φ20、φ22、φ25、φ28螺纹钢筋。

本次采用综合评分法,综合得分最高的供应商为第一中标候选人。评分方法如下:

1、钢筋采购最高限价为我的钢铁网价+40/吨运费,每下降1/吨得0.5分,满分20分。

2、未能按月结算时,日息最高为万分之五,每降低万分之一得十分,满分50分。

3、垫资最低一千万元,每增加一百万元得一分,满分20分。

4、若招标人对螺纹钢筋进行定尺采购,定制费用最高增加100/吨,定制费用每下降1/吨得0.1分,满分10分。

3、投标人资格条件

本次招标要求投标人须为:1、需具有独立法人资格、必须提供相应的经营范围营业执照;2、具有履行合同的能力,包括资金、设备和其他物质设施状况,管理能力,经验、信誉(注:可提供近5年类似工程的业绩);3、没有处于被责令停业,投标资格被取消,财产被接管、冻结,破产的状态。4、本项目不接受联合体投标。5、报价人已通过邀请人的审查。

4、投标报名

凡有意参加投标者,请于  2021 年 10 27日    2021 年 11月7 日,每日上午  09 时至  12时,下午  14 时至   17   ,必赢亚州242.net建筑工业化有限公司 持负责人授权委托书和本人身份证报名。

5、招标文件的获取

凡有意投标者,在公告发布期限内,在  必赢亚州242.net建筑工业化有限公司  持负责人授权委托书和本人身份证领取。 

6、投标文件的递交

6.1 投标文件递交的截止时间(投标截止时间,下同)为  2021    11   9  10    00  分,地点为  城投大厦21楼会议室  。

6.2 逾期送达的或者未送达指定地点的投标文件,招标人不予受理,视为放弃本次投标。

7、联系方式

招 标 人: 必赢亚州242.net建筑工业化有限公司

 地    址:高新区天祥北大道尽头污水处理厂旁

 

联 系 人:    万飞       

 

 

电    话:     13697098118 

 

Q  Q 号:       616082353 


 

电子邮件:  616082353@qq.com   

                   

                                             

 

 

必赢亚州242.net建筑工业化有限公司

                                           2021年1025

 

微信图片_202110271505045.jpg

微信图片_202110271505044.jpg


分享到:

联系电话

0791-83980008

地址:南昌市新建区湾里局竹山路736号必赢亚州242.net广场

邮编:330004

官网微信

友情链接
© 亚洲•242net必赢(BWIN)官方网站-Official Website 版权所有 备案号:赣ICP备18017055号 赣公网安备36010502000110号