资讯中心

通知公告

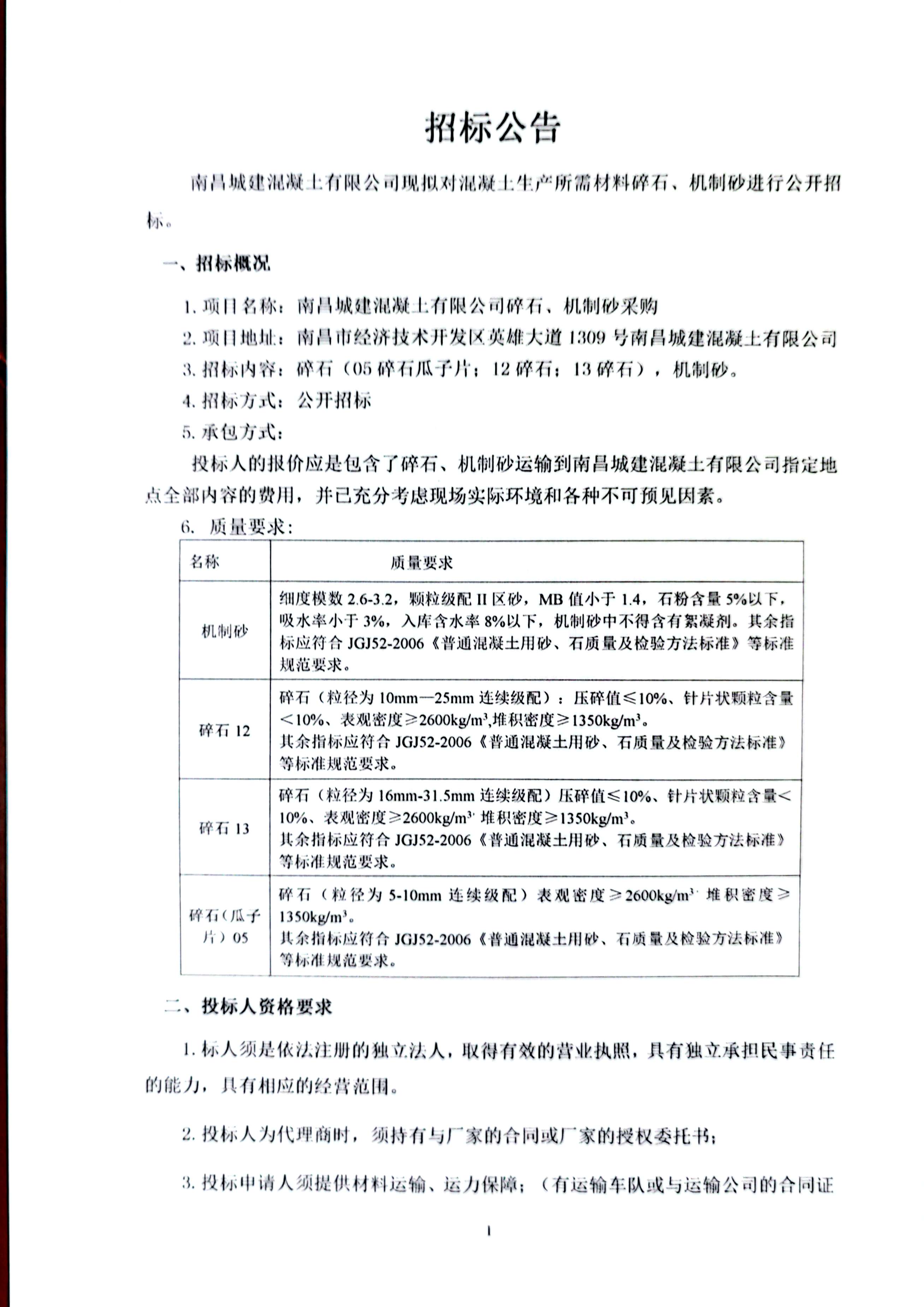
必赢亚州242.net混凝土有限公司机制砂、碎石采购招标公告
来源:必赢亚州242.net公司  作者:阳光平台日期:2023-09-07

  必赢亚州242.net混凝土有限公司现拟对混凝土生产所需材料碎石、机制砂进行公开招标。

  

  一、招标概况


  1.项目名称:必赢亚州242.net混凝土有限公司碎石、机制砂采购  

  2.项目地址:南昌市经济技术开发区英雄大道1309号必赢亚州242.net混凝土有限公司 

  3.招标内容:碎石(05碎石瓜子片;12碎石;13碎石),机制砂。 

  4.招标方式:公开招标

  5.承包方式:

  投标人的报价应是包含了碎石、机制砂运输到必赢亚州242.net混凝土有限公司指定地点全部内容的费用,并已充分考虑现场实际环境和各种不可预见因素。

  6.质量要求:

一、6.png  

 

       二、投标人资格要求


  1.标人须是依法注册的独立法人,取得有效的营业执照,具有独立承担民事责任的能力,具有相应的经营范围。

  2.投标人为代理商时,须持有与厂家的合同或厂家的授权委托书;

  3.投标申请人须提供材料运输、运力保障;(有运输车队或与运输公司的合同证明资料、运输公司有效的营业执照复印件等相关资料,所有材料需加盖投标人和运输公司公章,);

  4.投标人近三年(2020年7月1日至今,以合同签订时间为准)至少承担过1项单项合同金额不低于1800万元的具有类似本次采购的业绩(需提供合同复印件)。

  5.本招标不接受联合体投标。

  

  三、招标文件的获取


  潜在投标人于2023年9月7日至 9月11日至南昌市经济技术开发区英雄大道1309号必赢亚州242.net混凝土有限公办公楼一楼104领取招标文件。

  需携带的有关资料:企业营业执照副本、法定代表人本人身份证复印件或者法定代表人授权委托书及授权委托人有效身份证复印件(授权委托人需提供投标截止前12个月内连续缴纳6个月社保证明),以上报名资料复印件需加盖公章,装订成册。

  

  四、投标文件的递交


  投标报价文件于2023年9月18日9时30分前递交到必赢亚州242.net广场B1办公楼三楼必赢亚州242.net阳光平台,逾期递交投标报价文件恕不接受。

  投标人在递交投标文件之前,应将投标保证金汇至招标人指定账户并将投标保证金汇款凭证作为其投标文件的组成部分。投标人未及时递交投标保证金影响其入围投标的,由投标人自行负责。本次招标投标保证金为人民币200000元整。在中标公示发出之日起5个工作日后,向未中标的投标人无息退还投标保证金。中标人所递交的投标保证金将转为履约保证金。

  招标人指定账户名:必赢亚州242.net混凝土有限公司

  开户银行:江西银行红谷滩大厦支行

  账号:7919 0970 7500 029

  

  五、开标时间及地点


  2022年9月 18日9时30分在必赢亚州242.net集团阳光平台开标室进行(地址:南昌市招贤大道必赢亚州242.net广场B1办公楼三楼)。投标人应在规定的时间内到达开标地点且进行投标报价确认、签章。(签章应与投标文件内签字人员一致)。

  

  六、项目地点江西省南昌市经济技术开发区英雄大道1309号必赢亚州242.net混凝土有限公司。

  

  七、评标办法:资格后审,最低价中标

  

  八、招标控制价:


八.png  

  九、投标有效期:60天。

  

  十、发布公告的方式


  本次招标公告同时在必赢亚州242.net集团官网发布。

  

  十一、联系方式


  招标人:必赢亚州242.net混凝土有限公司

  地址:南昌市经济技术开发区英雄大道1309号必赢亚州242.net混凝土有限公司

  联系人:王寅 联系电话:18162100831 

  

  日  期: 2023年 9月 7 日

机制砂 碎石_1.jpg

机制砂 碎石_2.jpg

机制砂 碎石_3.jpg


分享到:

联系电话

0791-83980008

地址:南昌市新建区湾里局竹山路736号必赢亚州242.net广场

邮编:330004

官网微信

友情链接
© 亚洲•242net必赢(BWIN)官方网站-Official Website 版权所有 备案号:赣ICP备18017055号 赣公网安备36010502000110号